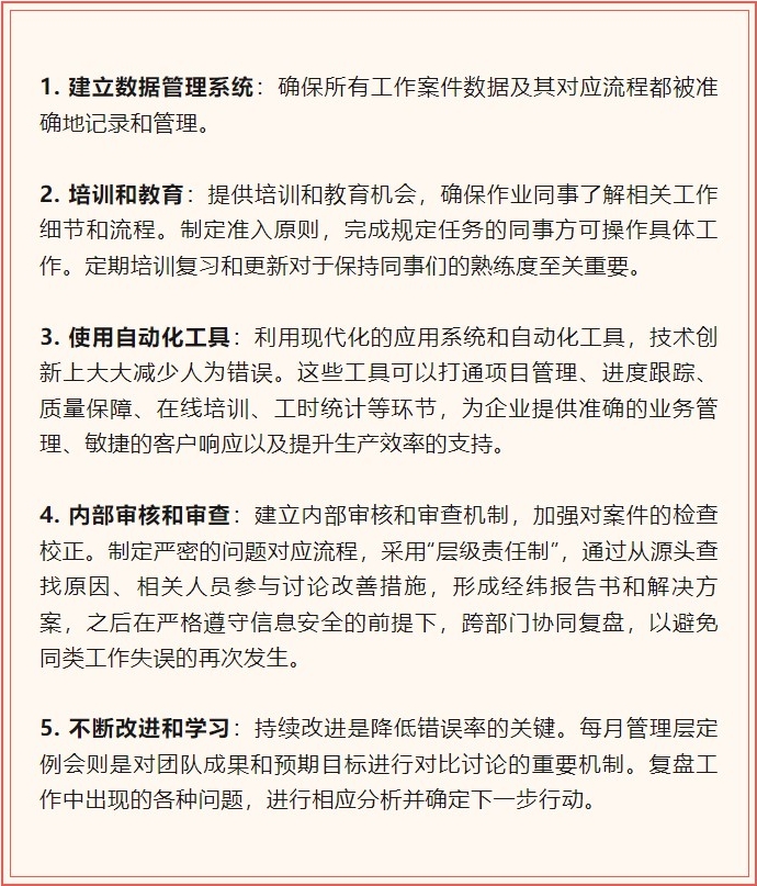
新纪录110000:1 →惠海向“零失误”迈进!

2023-08-09

2023年7月长春市惠海信息技术有限公司对应的11万案件中仅有1个返工案件,失误率创新低。作为一家专业从事互联网广告流程业务在数字营销领域提供全方位技术支持的数字广告综合服务商,惠海业务中具体工作内容的新旧更替速度快且创新性极大。

为此,公司下沉到整个数字营销产业的生态系统中去探索变化,针对实际业务场景定制开发大数据处理工具为业务流程优化提供技术驱动,鼓励同事学习、提高职业技能和业务精度,采用先进的管理模式实现”零失误率”的追求

作为中日间互联网广告业务”枢纽型”服务企业,惠海将持续运用知识、数据、技术追求先进业务:针对实际业务场景定制开发自动化处理工具,减少人工失误,提高业务精度;凭借高科技驱动的服务团队,实现先进业务的流程优化;培养高素质人才,为客户提供更多更优质的选择。